
黑马DeepSeek-R1的崛起,给外国网友上演了一场来自东方的震撼。一边,OpenAI和Claude都破了大防,一个声讨“窃取”,一个嘲讽“落后”,两家水火不容的对手竟然以这种戏剧性的方式,鲜有地达成了一致。

另一边,微软、亚马逊等云服务厂商,甚至英伟达都开启了“真香”模式,你追我赶地在自家云平台上线DeepSeek-R1。

但不管破防还是真香,DeepSeek-R1都已经成为一股震撼硅谷的“东方神秘力量”。DeepSeek,不是一个人在战斗,背后也是中国大模型的全面崛起。中国大模型遍地开花在各个领域,中国的大模型都不缺乏强者,而且各具特色。就拿DeepSeek-R1来说,它的特色在于成本极低,也正是这一点戳到了OpenAI和Claude的痛处。做搜索出身的百度,将积累下来的技术经验用到了模型产品当中,把RAG能力做成了模型特色,让文心一言成为了RAG领域的最强选手。在文字之外,语音是一种更加自然的对话方式,在这方面,字节的豆包就有强大的端到端对话,能够处理复杂的中文内容,甚至感知人类情绪,总之是一点不输给OpenAI的《Her》。除了和对话相关的模型,在视频生成领域还有异军突起的快手可灵,视频质量已经实现对Sora的超越。可灵的出现也带动了一系列国产视频生成模型的发展,后来,字节的即梦、阿里的通义万相,还有来自大模型六小虎以及独立的视频模型厂商,都纷纷上线自己的产品。等到国产模型拥有了成熟的应用和商业模式,OpenAI的Sora才终于姗姗来迟,但与Demo刚刚出现时的惊艳相比已是泯然众人。

而在从模型走向应用的路上,有一项能力,它的名字不像视频生成、文本对话这样一目了然,但扮演着重要的角色。它就是刚刚提到的RAG。RAG技术,百度引领所谓RAG,就是检索增强生成,它通过引入检索机制,使得模型在生成回答时能够参考更多的信息,从而提高了回答的准确性和丰富性。RAG之所以重要,在于它可以帮助模型解决这样几个问题:一是大模型无法针对训练完成之后的信息进行回答,RAG可以迅速补充;二是大模型部分情况下存在幻觉,RAG可以通过引入外部资料降低幻觉现象;三是通过对外部资料的调用,让模型生成的答案更加权威透明。而在RAG能力上,国内同样有着一位强者,它就是百度的文心一言。光说不练没有说服力,接下来就拉文心一言和ChatGPT比试一番。既然RAG的一大用途是解决训练完成后的信息问题,考察的题目也得有时效性。蛇年春晚《借伞》节目中,一共出现了几对青蛇白蛇?(答案:六对)

但ChatGPT这里,虽然也搜到了相关内容,还像模像样地给出了视频,但标注引用的链接当中并不包含答案,而且回答的数字也是错的。

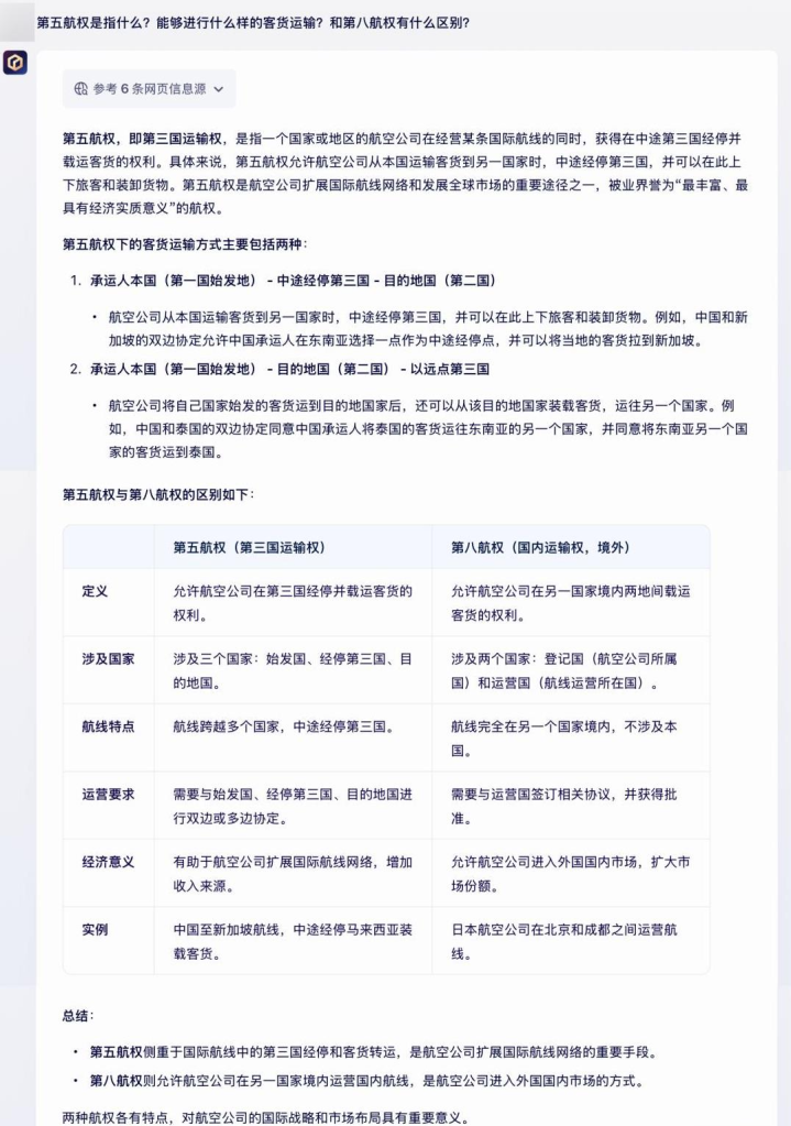
不过在实际场景中,我们不一定会一次只问一个问题,而是连珠炮似的抛出一串问题,并且说话的过程中还会出现省略,这就对模型理解问题提出了更高的要求。第五航权是指什么?能够进行什么样的客货运输?和第八航权有什么区别?这波文心一言成功捕捉了三个问题并一一给出正确解答,而且在对比两个概念的区别时还采用了表格的方式,更加易于理解其不同。

相比较之下,ChatGPT说的虽然也对,但区别的部分只是把两个概念各自介绍了一遍,看上并没有那么一目了然。

除了连环提问,也可以在问题本身上设置难度,询问一些极其专业的问题。在有机化学当中,周环反应既不产生离子也不产生自由基,这种反应为什么能够发生?结果呢,文心一言不仅解答了疑问,还补充介绍了相关化学反应的概念和分类,甚至最后还附上了视频课程,方便我们进一步学习。

从以上场景可以看出,文心一言的RAG能力,已经达到了相当出色的水平。在这背后,百度研发了“理解-检索-生成”协同优化的检索增强技术,将回答问题的过程拆分成了三个阶段:理解阶段,基于大模型理解用户需求,对知识点进行拆解;检索阶段,面向大模型进行搜索排序优化,并将搜索返回的异构信息统一表示,送给大模型;生成阶段,综合不同来源的信息做出判断,并基于大模型逻辑推理能力,解决信息冲突等问题,从而生成准确率高、时效性好的答案。在国内的互联网大厂中,百度是靠搜索起家的,因此在搜索这件事上形成的技术积累,鲜有厂商能够与之一比。做搜索积累的经验,成了百度独有的竞争优势,所以百度在RAG上表现出色,也就不难理解了。2025,中国大模型的提速之年DeepSeek-R1的出现,在国际舞台上标志着国产模型拥有了更多的话语权。吴恩达也撰写了长文,肯定了国产模型的创新,并针对DeepSeek谈了他的看法。吴恩达认为,国产模型和世界顶尖水平的差距越来越小,甚至某些方面和技术点出现了领先迹象。并且DeepSeek发现了AI进步的新范式,通过算法的创新实现了模型能力的提升,摆脱了高端算力依赖。另外,DeepSeek和OpenAI之间的30倍价差,正在加速基础模型的商品化。按照吴恩达的总结继续推论下去,在这个前景之下,中国的市场和用户规模,在大模型进入应用阶段后,非常可期。甚至能再次复制移动互联网时代,中国应用们在创新飞轮上的路径。所以,DeepSeek不仅在外打出了名声,也点燃了国内厂商的斗志和信心。毫无疑问,今年国内将诞生更多、更强大的模型,给全球网友带来更多的东方震撼。最早在大模型上交卷的百度就透露,将在今年推出全新的文心5.0大模型。所以2025,很可能是国产AI从追赶走向并驾齐驱,甚至可以期待超车的一年。